tyc33455cc太阳集团公司2024年硕士研究生第二批调剂复试方案
根据教育部、河南省考试院关于2024年硕士研究生招生复试录取的相关文件精神和《tyc33455cc太阳集团2024年硕士研究生复试及录取办法》要求,结合公司学科专业特点和实际情况,制订公司第二批调剂复试方案如下。
一、组织领导
根据公司有关要求,公司2024年硕士研究生第二批调剂复试工作在公司研究生招生工作领导小组的领导和统筹安排下,组建复试小组,负责复试各环节的组织和考核工作。
二、调剂专业
0854电子信息。
三、调剂基本要求
1、接受调剂专业要求
在符合上级政策基础上,报考专业为0854电子信息。
2、接受分数要求
在符合上级政策基础上,总分≥300,单科(满分为100分)≥37,单科(满分大于100分)≥56。
3、接收调剂的其它学术要求。同等学力考生全国老员工英语四级考试(CET4)成绩≥425。
4、调剂筛选规则
所报考的专业学位门类与调入专业相关度、导师团队研究方向、初试各项成绩等。
四、网上确认及资格审核
进入复试的考生应根据公司复试公告的要求在规定时间内联系公司进行确认,并按《tyc33455cc太阳集团2024年硕士研究生复试录取办法》要求发送各类审核材料到公司邮箱。公司在复试前对考生的材料进行线上审核。资格审查不合格者不予复试。
公司指定邮箱:xynucr@qq.com
六、复试时间、形式和内容
根据公司复试工作统筹安排,结合公司学科专业特点0854电子信息将采用线下复试,时间安排在4月11日至4月12日进行。
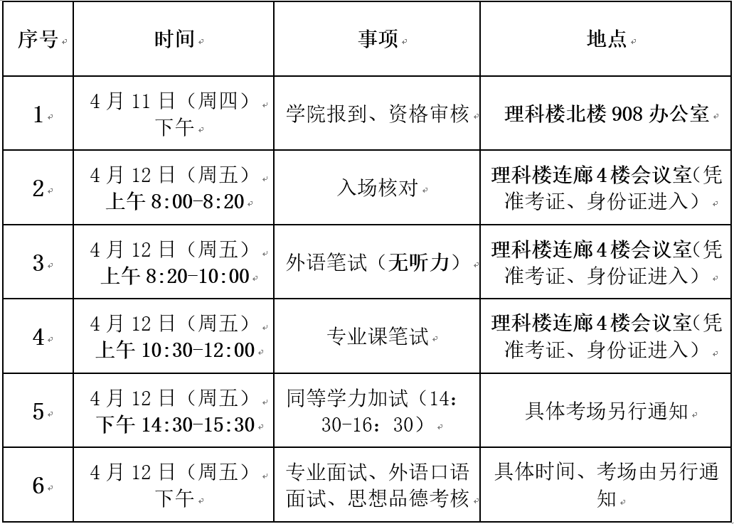
(一)日程安排

(二)复试流程
线下复试流程参照一志愿线下复试流程,复试形式和内容按照《tyc33455cc太阳集团2024年硕士研究生复试及录取办法》执行,具体如下:
(1)外国语水平复试
外国语水平复试为笔试,共100分。
(2)专业基础复试
专业基础复试为专业课笔试,满分为100分。按招生简章专业目录公布的复试科目进行。
(3)专业综合面试
专业综合面试满分100分,复试前由考生随机抽取面试编号,并在面试过程中由考生随机抽取面试试题。
(4)外语听力口语测试
外语听力和口语测试满分100分。按照专业特点,在面试过程中组织外语听力和口语测试。
(5)同等学力加试:符合复试基本要求的同等学力考生(本科结业、大专毕业2年及以上考生),复试时须加试至少两门与报考专业相关的本科主干课程,内容为2024年招生简章专业目录中公布的“同等学力加试科目”内容。加试方式为笔试,试卷满分为100分。同等学力加试属于资格考试,不计入总成绩。对成人教育应届本科毕业生及复试时尚未取得本科毕业证书的自考和网络教育考生是否加试,按招生公司2024年公布的招生简章要求执行。
(6)思想政治素质和品德考核
思想政治素质和品德考核按实事求是原则进行,考核内容主要包括考生的政治态度、思想表现、道德品质、遵纪守法、诚实守信等方面。考核方法:查看政审表,细心观察考生在复试各环节的具体表现,在专业面试后,可通过与考生交谈、质询,必要时可函调考生在学习工作单位的综合表现等方式了解考生思想品德情况,并填写政审意见。
七、其它说明
复试名单及拟录取单由公司研究生招生工作领导小组审定后报公司研究生招生工作领导小组审批,并由研究生处统一在研究生处网站公示。有关考生体检、调档等程序根据公司统一要求办理,请关注公司研究生处及院系网站公告。
电话:0376-6393178
联系人:陈老师
邮箱:xynucr@qq.com
tyc33455cc太阳集团
2024年4月8日


